为深入开展筑基人生·同在屋“研”主题教育活动,进一步将我院的学风建设与思想政治教育的先进性带进宿舍,营造良好的学习与生活环境,充分发挥党团组织的育人功能,扎实推进我院学生管理、服务、教育工作,努力开创大学生思想政治教育工作新局面,经管学院于10月28日在学术报告厅举行考研宿舍授牌仪式。经管学院分党委书记、副院长吴培煌,常务团委副书记郭剑航,学生第一党支部书记周闻,学生第二党支部书记马潇菲,学生第四党支部书记郭兴,经管学院全体辅导员出席本次大会。

大会由经管学院团委书记、办公室副主任熊睿卿主持。

本次大会共六项议程
第一项议程:由王欣老师公布考研宿舍授牌名单。



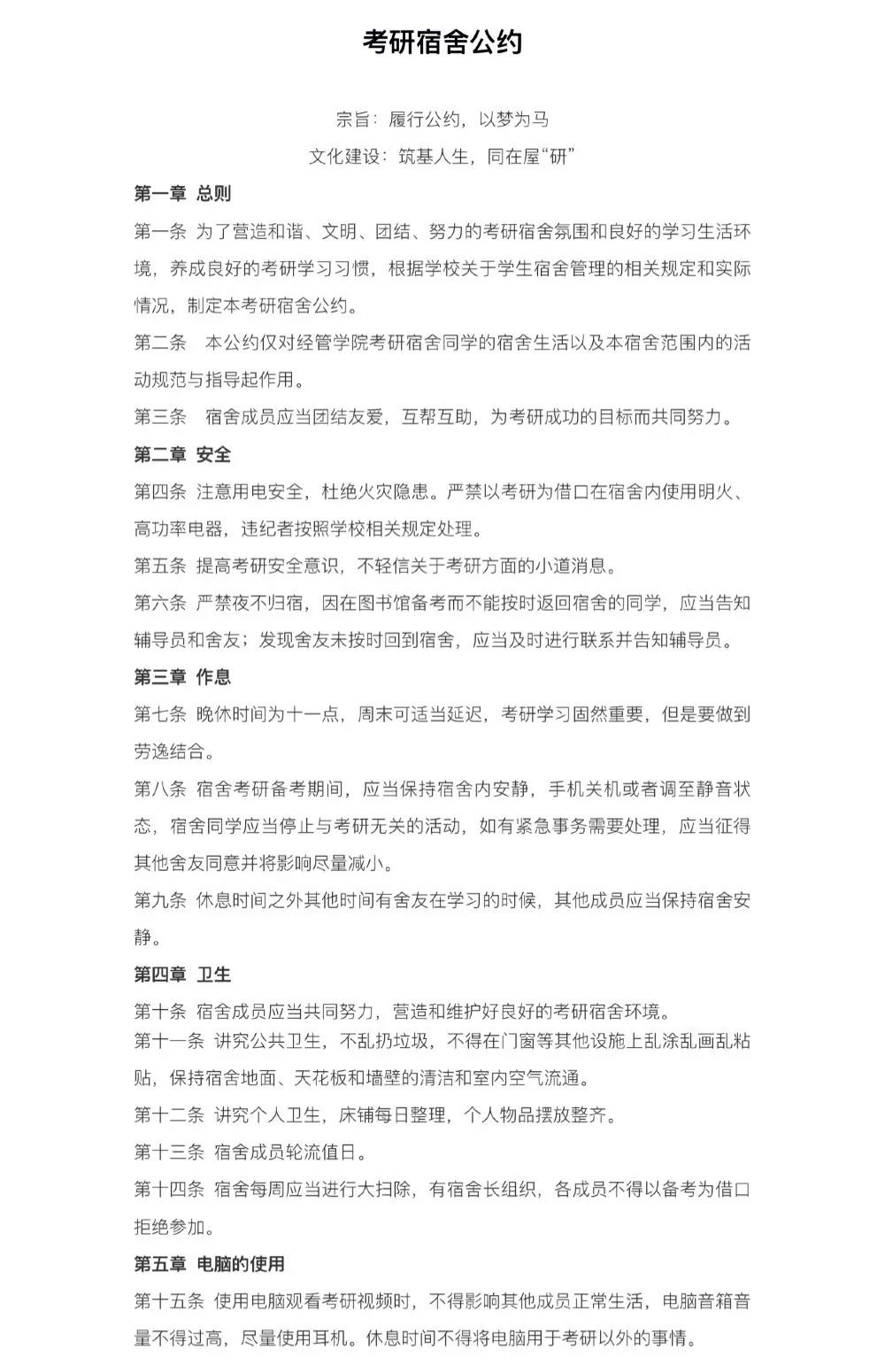
第二项议程:由马潇菲老师宣读《考研宿舍公约》。


第三项议程:考研宿舍授牌并签订考研军令状仪式。台上的领导和老师为所有考研宿舍授牌,学生代表有序上台签军令状。




第四项议程:考研宿舍代表学生,2018级国际经济与贸易(对法贸易创新班)的陈靖怡同学上台发言。

她表示作为申请考研寝室的一员,首先很感谢学院提供这样的一个机会, 使大家在步入本科专业学习的同时,也拥有相对良好的学习氛围。同在屋“研”有利于营造浓厚的寝室学习氛围,有利于推动学习生活,对今后的考研提供很大的帮助。
第五项议程:全体学子进行考研宣誓,内心激昂又坚定。


吴老师总结出以下几个重点:
第一,考研不是大学唯一的出路,但对大多数人来说是公平的选择。考研不是追逐名校的光环,也不是为了给自己贴金,更不是仅仅为了弥补高考时未完成的梦想,而是渴望获得更高的平台,给我们带来更深厚的知识、更广阔的见识和更高的格局,使我们的未来有更多的选择性和创造性。
第二,志同道合的宿友,同在一屋而“研”。希望通过今天的考研宿舍授牌仪式,鞭策大家共同遵守《考研宿舍公约》,共同筑好梦想的根基,营好梦想的氛围,做好研途最好的陪伴者和参与者,一同上岸,成功考取各自心中的理想的大学。
第三,机遇总是垂青那些看起来更加从容、更加勤勉、更加自信、更加自律的强者们。希望同学们在考研路上,坚定理想并为之付出努力,祝愿考研的同学们能考上理想中的学校,不辜负大学的美好时光。
考研宿舍授牌仪式活动圆满结束后,学院领导和老师们一起深入考研宿舍,为考研同学授牌助力。



知识改变命运,勤奋创造奇迹。考研可以提升个人的就业层次和职业平台,是实现理想和磨练个人意志的重要过程。希望同学们能够正确定位自己,掌握科学的学习方法,坚定理想,全力以赴,考取自己中意的院校,为自己,为学院争光。
经管学院团委记者团
杨巧玲(拟稿)
2020年10月28日