大数据学院新版
  • 学校首页
  • 首页
  • 学院概况
    • 学院简介
    • 专业介绍
    • 组织机构
    • 教师风采
    • 学院信箱
  • 党建思政
  • 学院资讯
    • 学院要闻
    • 通知公告
    • 招聘公告
    • 资料下载
  • 教学动态
  • 科研动态
    • 菁英论坛
    • 现代服务业大数据应用福建省高校工程研究中心
    • 数据科学与智能计算重点实验室
  • 学工动态
    • 学工动态
    • 创新创业
  • 迎评促建
    • 工作动态
    • 应知应会
  • 招生就业
  • 产业学院
    • 低空经济产业学院
    • 数智融创产业学院
  • 学院周表

 

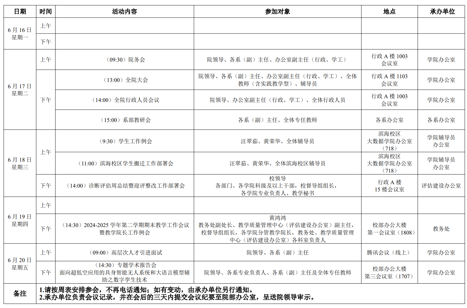
大数据学院 2024-2025 学年第二学期第 18 周活动安排表





大数据学院办公室

2025年6月15日


学校地址:福建省福州市长乐区首占新区育环路28号 邮编:350202


学院办公室电话:0591-27561282(行政)、0591-27561507(学工)


学院邮箱:dsjxy@fzfu.edu.cn


版权所有 @福州外语外贸学院 闽ICP备11014646号-1

开云足球-开云足球(中国) | 乐竞体育在线|中国有限公司官网 | 开元网页版-开元kaiyuan(中国) | 华体会平台-华体会(中国) | 开云手机站登入- 开云online(中国) | 乐竞在线注册-乐竞(中国) | 乐竞体育在线|中国有限公司官网 | 开元网页版登录入口-开元(中国) | 华体会平台-华体会(中国)一站式服务平台 |